Methods to reduce CPU usage for Node Red

HI GUys,

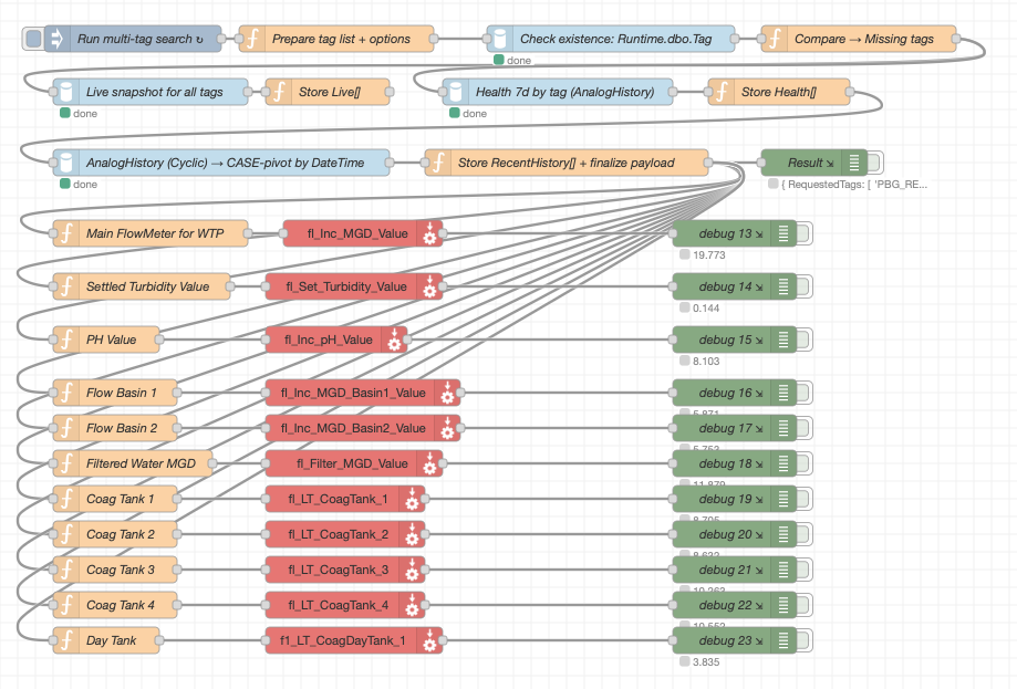
I have this ndoe red flow, that I have to spit the values so that I can feed back to Groov Epic. Every time that I run the flow, it increase the CPU usage to 65%. I believe it’s because it’s in a parallel flow. Can you please suggest a way to feed a multiple values into one flow?

refer to attached json code.

flows.json.zip (9.9 KB)

At a quick glance, it looks like you’re writing 11 separate variables in parallel. Can you write those values to a single table and then either use those table indices within your strategy or have a chart that periodically moves the table values out to these individual variables?

I would assume that a single write node rather than 11 parallel nodes will accomplish the CPU usage reduction you’re looking for.

1 Like

Along with what @varland very accurately suggested, you may benefit from checking out this thread: Optimizing Node Red Flow - #27 by gchase

1 Like

thanks guys, ill give it a try and reply with results. thanks

Hey Terry, i worked on a single flow chart and also addedd the delays. Worked great!

2 Likes